长辈版
无障碍
登录
怀远县
五河县
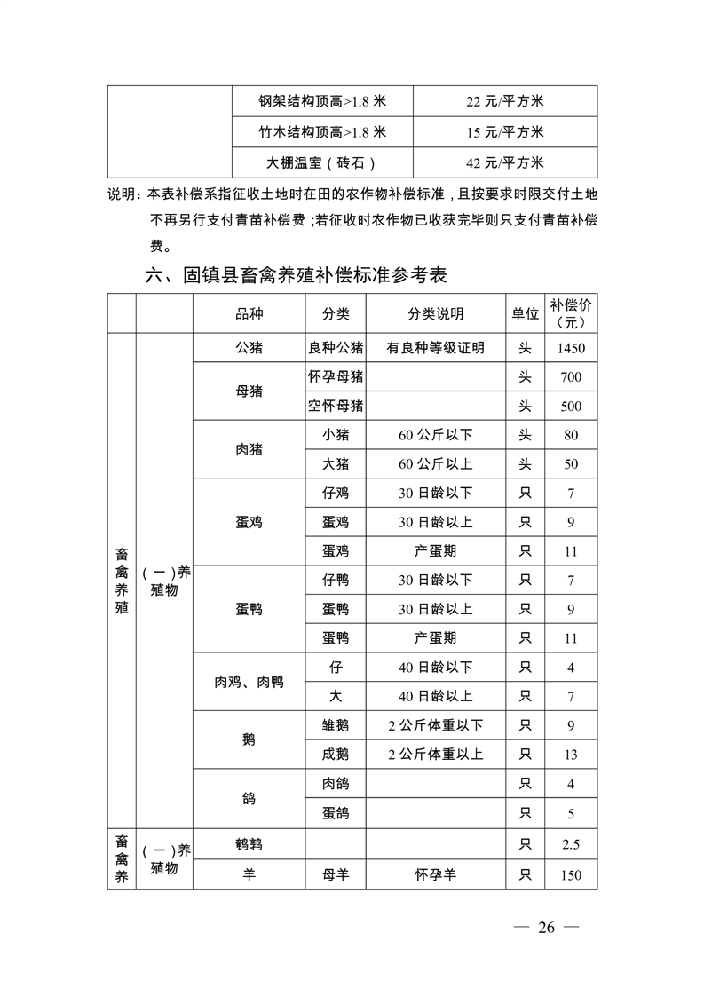
固镇县
龙子湖区
蚌山区
禹会区
淮上区
当前位置:
首页
>
禹会区
>
自然资源
>
征地补偿
>
征地管理政策
索
引
号:
003030846/202009-00009
信息分类:
国土资源、能源,公民,通知,PDF
内容分类:
征地管理政策
发布日期:
2020-09-28 09:47
发布机构:
自然资源和规划局禹会分局
成文日期:
2020-09-28
来源单位:
自然资源和规划局禹会分局
有
效
性:
有效
名 称:
蚌埠市人民政府关于调整蚌埠市集体土地上青苗房屋及地上附着物征收补偿标准的通知
文 号:
关
键
词:
征收补偿标准
蚌埠市人民政府关于调整蚌埠市集体土地上青苗房屋及地上附着物征收补偿标准的通知
发布日期:2020-09-28 09:47
信息来源:自然资源和规划局禹会分局
浏览量:
【字号:
大
中
小
】
解读
扫一扫在手机打开当前页
智能问答
分享
关闭